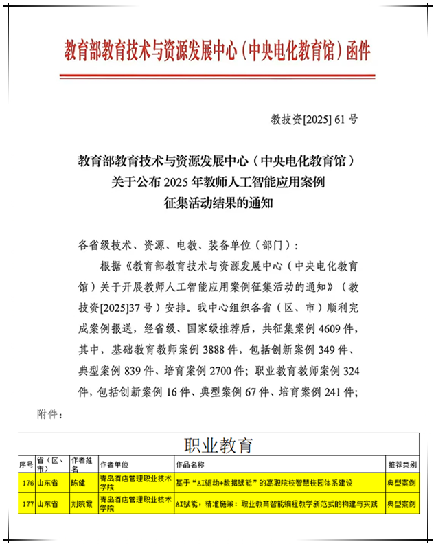
本网讯(教育信息中心 王风磊)日前,教育部教育技术与资源发展中心(中央电化教育馆)公布了2025年教师人工智能应用案例征集结果。经多级遴选推荐,我校报送的两个案例凭借系统的创新路径与丰富的实践成果全部入选“典型案例”,“典型案例”入选数量位居全国第二,彰显学校人工智能赋能人才培养的成果。

本次案例征集聚焦人工智能技术在教育场景中的创新应用,挖掘、汇聚和推广教师在智能化教学、管理、评价等方面的实践经验,旨在推进数字化赋能教师发展,提升教师数字素养与人工智能应用水平。学校此次入选的两个案例分别是陈健老师的《基于“AI驱动+数据赋能”的高职院校智慧校园体系建设》案例和刘晓霞老师的《面向教育4.0的智能编程教学生态构建—人工智能与人类教师的协同进化路径》。两个案例分别从学校治理能力提升和专业教学模式重构角度开展研究探索,在构建智慧感知环境与一体化信息平台、利用AI大模型开展编程教学等实施层面形成了可复制、可推广的典型范式。
近年来,学校积极响应“人工智能+教育”创新行动,形成“党委统筹-多主体推进-全员参与”的良性发展模式,教务处、教师发展中心、教育信息中心等职能部门积极为院系和师生提供机制和资源支撑,通过开展“人工智能赋能课堂教学创新”专题培训、校企共建智能教育平台、开展专业垂直大模型课题研究等措施,带动全校师生积极探索人工智能在教育教学中的创新应用。
时值“十五五”开局的关键节点,人工智能浪潮赋能职业教育正走入深水区。下一步,学校将全面推进人工智能和数字化战略,通过产学研深度融合,形成一批高级别的成果,为落实国家教育数字化战略提供“青酒管“答案。
(通讯员:王风磊 审稿:陈健 责任编辑:周晓莉 来稿日期:1月14日)

